GimyTV

GimyTV新闻

当前位置: GimyTV > GimyTV新闻 > 正文

王修欣副教授团队论文被人大《复印报刊资料·心理学》全文转载

发布日期:2026-03-16 作者: 来源: 点击:

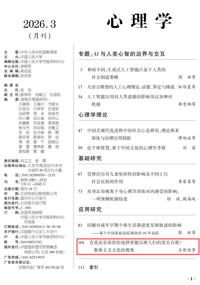
近日,我院王修欣副教授、李朝旭教授与硕士研究生胡晓涵、刘洁和孙凤阳,刊发的文章《直觉还是深思的选择更能反映人们的真实自我?集体主义文化的视角》被中国人民大学书报资料中心《复印报刊资料·心理学》2026年第3期全文转载。该文章原载于《心理技术与应用》2025年第12期。

该文考察了人们的选择方式与真实自我的关系。在个体主义文化下开展的研究发现,人们认为根据直觉做出的选择更能反映其真实自我。为检验该结论能否推广到集体主义文化中,该研究在中国这一典型的集体主义文化下进行实验。实验1复制前人研究,使用商品选择任务,采用指导语启动选择方式;实验2和3扩展了任务领域,采用时间压力操纵选择方式,并测量选择信心。结果表明,集体主义文化下的人们认为,基于深思熟虑做出的选择更能反映其真实自我,选择信心起中介作用。这一结果初步揭示了直觉或深思选择方式影响人们真实自我认知的文化差异,也深化了对个体-集体主义文化下真实自我差异的认识。

据悉,人大复印报刊资料是我国人文社科领域最重要的学术文摘库之一,其全文转载是评价论文质量的重要指标。我院教师的该论文被人大《复印报刊资料·心理学》全文转载,即是对作者研究水准的高度认可,也彰显了我院在学界的影响力。

文章链接://www.xljsyyy.com/CN/abstract/abstract874.shtml

引用本文:王修欣, 胡晓涵, 刘洁, 孙凤阳, 李朝旭. (2025). 直觉还是深思的选择更能反映人们的真实自我?集体主义文化的视角.心理技术与应用, 13(12), 732–743.

(图、文:胡晓涵)


供稿审核:王晓明

编辑审核:朱伟卫

终       审:罗文伟






上一条:GimyTV 开展2026年第一期全体教师研训活动——师德师风工作专题会议暨“师德主题日”教育活动
下一条:GimyTV 2026年心理学(师范)专业教育实习工作全面启动